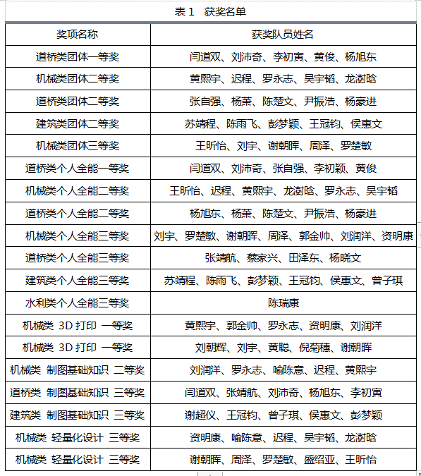
近日,第十四届“高教杯”全国大学生先进成图技术与产品信息建模创新大赛在西南交通大学举办。本次大赛采用选手云端线上参赛,专家线上线下及电脑智能阅卷等全新竞赛模式。永利官网40名参赛选手分别在机械类、道桥类、建筑类和水利类4个竞赛类别,历经校赛、省赛、全国决赛的层层选拔,共获得团体一等奖3项、二等奖4项、三等奖5项;在个人全能赛项中共荣获个人全能一等奖5项、二等奖11项、三等奖18项,其中道桥类总体成绩位列全国第四。(各类别赛项具体获奖名单如表1所示)

“高教杯”全国大学生先进成图技术与产品信息建模创新大赛由教育部高等学校工程图学课程教学指导委员会、中国图学学会制图技术专业委员会和中国图学学会产品信息建模专业委员会联合主办的图学类课程最高级别的国家级赛事,2018年被中国高等教育学会纳入全国普通高校学科竞赛排行榜。被誉为“图学界奥林匹克”的成图大赛以“德能兼修,技高一筹”为主题,每年举办一届,现已成功举办14届。

本届大赛结合新工科建设和工程教育专业认证,设立机械、建筑、道桥、水利四个竞赛类别。主要围绕制图基础知识、尺规绘图、产品信息建模、3D打印、BIM综合应用、轻量化设计等项目进行命题竞赛。本届大赛共吸引了来自哈尔滨工业大学、武汉大学等551所高校的1045支队伍参赛,参赛学生近7000人。
永利官网高度重视本届大赛,在教务处等相关职能部门的指导和支持下,土木学院和汽机学院准确识变、科学谋变,通过不断完善成图实训条件,积极组织学生开展成图大赛线上线下训练营,认真组织成图校赛、省赛,科学培训,多轮筛选,集中强化训练,选出了一批专业基础扎实,动手能力强的国赛选手,充分展示了永利官网土木类和机械类专业学生扎实的专业基础和较强的动手能力、创新设计意识和团队协作精神。

(文/图 付果 李战慧 审/陈伏彬)