为贯彻落实教育部、中宣部《关于加强高校新闻传播院系师资队伍建设实施卓越新闻传播人才教育培养计划的意见》(教高〔2013〕7号)、《教育部关于加快建设高水平本科教育全面提高人才培养能力的意见》(教高〔2018〕2号)及卓越新闻传播人才培养计划2.0文件精神,深化新闻传播后备人才教育培养改革,实施卓越新闻传播人才培养计划,着力提高学生勇于探索的创新精神和善于解决问题的实践能力,文学与新闻传播学院2021级新闻卓越人才培养试点班学生选拔工作,在“卓越人才培养试点班”领导小组的领导下,经讨论形成如下办法:
一、 选拔原则
卓越班学生选拔坚持“自愿申请、公平竞争、公开选拔、择优录取”的原则。
二、组织结构
成立文学与新闻传播学院“卓越人才培养试点班”领导小组及新闻学专业教师组成的选拨专家组,负责学生的初选与面试选拔工作。
二、 招生规模
2021级新闻学(新闻+金融双学位)卓越班计划招收30人,且低于20人不开班。达不到开班条件时,学生退回原专业。
四、选拔方案
(一)选拔对象与报名条件
2021年已被永利官网录取,高考成绩为永利官网在各省(直辖市、自治区)录取学生中排名前40%(文科、理科分别排名),且语文、英语单科成绩均不低于单科卷面成绩60%的学生,具备报名参加卓越班的资格,第三批新高考改革的省市按物理或历史分别排序。
(二)选拔方式
1. 报名
(1)新生录取工作结束后,学校招生就业处在本科生招生信息网上(网址:http://zs.csust.edu.cn)公布永利官网在各省(直辖市、自治区)录取的符合“卓越班”报名条件的学生名单。
(2)符合上述条件者,可以申请参加新闻学专业卓越班,新闻学专业卓越班可同时招收文科和理科学生。申请时在“拟申报试点班专业”内注明选择新闻学专业。
(3)符合报名条件的学生在8月20日前将《“卓越班”申请表》(word文档),以邮件“附件”形式发至新闻卓越人才培养培养试点班联系人邮箱565436464@qq.com,邮件主题为“姓名+卓越班申请表”。未在规定时间内以规定形式报名的将不予受理,报名表见附表1(见附件1)。
2.初选
(1)文学与新闻传播学院组织专家对申请者进行资格审查,按录取名额1:2的比例确定面试学生。经学校审核后,在学校本科生招生信息网、学校教务处网站公布。
(2)新闻学专业卓越班,高中阶段获得作文或文学类比赛(省级及以上)、公开发表文学作品的学生,在选拔时将优先考虑。
3.面试组织
(1)学生分小组进行面试。
(2)面试结束后考生离开面试场点,不得与其他考生接触。
(3)面试小组秘书收齐各面试专家评分表,汇总、核算考生面试成绩。
4.面试程序
(1)学生自我介绍。
学生自我介绍时间控制在3分钟以内,自我介绍内容包括:本人基本情况、特长;大学四年的规划;以及对新闻学专业的了解等。
(2)面试小组专家提问。
(3)评分。
从学生知识素养、语言表达能力、分析解决问题的能力、社会实践经验、思想道德素质、创新精神与能力、对本专业的热忱等几个方面进行综合评价,给出面试成绩(百分制)。
5.预录取
(1)按照选拔综合成绩的高低确定预录取名单。选拔综合成绩=高考标准成绩(60%)+面试成绩(40%)。
(2)高考标准成绩=(考生高考总得分/该省高考总分)*100。
(3)预录取名单报学校审批后在校园网上公示。
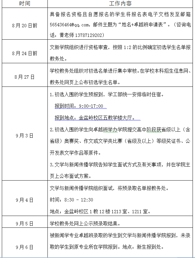
五、时间安排和联系方式

文学与新闻传播学院
2021年7月16日