永利集团88304官网
马克思主义学院
学院首页
学院概况
学院简介
领导班子
机构设置
师资队伍
教授
副教授
讲师、博士
人才招聘
学科科研
学科建设
研究机构
科学研究
教学工作
教学动态
教学文件
课程建设
教学获奖
党群工作
党建工作动态
工会工作
规章制度
人才培养
招生信息
培养管理
就业信息
学生工作
下载专区
本科教学
研究生工作
科研与学科
党建工作
人事与行政
工会工作
研究生工作
学院首页
>
下载专区
>
研究生工作
>
正文
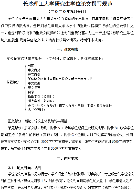
永利集团88304官网研究生学位论文撰写规范(2020年版)
2022年10月19日 21:21
附件【
66、永利集团88304官网研究生学位论文撰写规范(2020年版).doc
】已下载
次