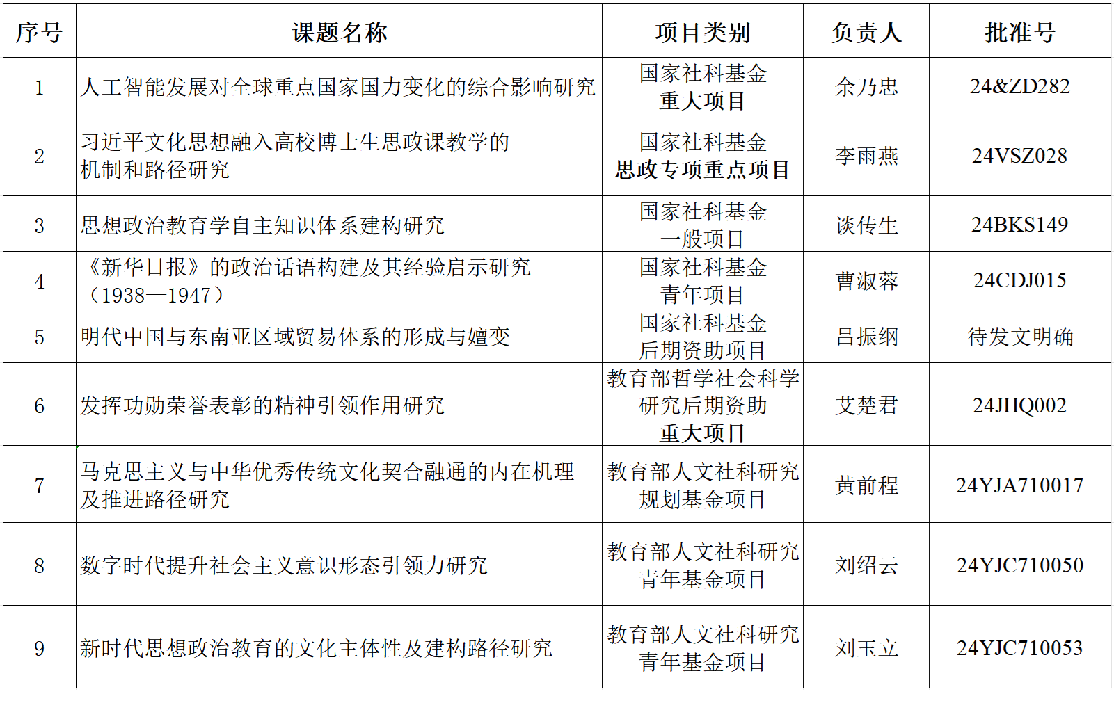
近日,全国哲学社会科学工作办公室公布了2024年国家社会科学基金后期资助项目立项名单,我院新进青年教师吕振纲博士后主持的课题“明代中国与东南亚区域贸易体系的形成与嬗变”获批立项,这是我院2024年度立项的第5个国家社科基金项目,也是第9个国家级课题。
本年度马克思主义学院全体教师在科研上锐意进取,科研项目立项成绩斐然,高级别课题立项涵盖国家社科基金重大项目、重点项目、一般项目、青年项目和后期资助项目,以及教育部重大项目、规划项目和青年项目,是学院自2011年成立以来,国家级课题立项涵盖类别最广、获批数量最多、立项质量最高的一年。
本年度余乃忠教授获批国家社科基金重大项目,是我院自2020年以来立项的第4项国家社科基金重大项目;李雨燕教授立项国家社科基金思政专项重点课题,实现了我院思政专项课题零的突破;艾楚君教授立项教育部哲学社会科学后期资助重大项目,实现了我院教育部重大项目零的突破。自2019年以来,马克思主义学院连续6年持续立项国家社科基金重大项目或重点项目,成功做到国家“重”字号科研项目不断线。
马克思主义学院2024年度国家级科研项目立项一览表

学院一直以来高度重视科研项目的申报与管理工作,在学校和社科处的大力支持下,制定和出台了多项科研资助办法,秉持“能报尽报、应报尽报”的原则,全力挖掘学院申报潜力。在科研指导方面,学院开展全方位、多层次的有组织科研活动:在课题选题拟定、框架设定、论证阐释、成果支撑等多方面群策群力,为课题找准方向,把准脉搏,夯实基础。组建小规模团队,给予针对性指导;邀请同行专家指导,提升论证质量;举办线上线下学术会议,拓展学术视野与交流平台。
(文/曹淑蓉 一审/银星 二审/文贵全 三审/张明海)