永利集团88304官网
长理首页
后台管理
院长邮箱
阳光服务
首页
关于学院
学院简介
现任领导
机构设置
学院荣誉
联系方式
自学考试
业务简介
报考简章
助学专业
合作办学
通知公告
下载中心
自考政策
自考研究
成人教育
成教简介
招生管理
教学管理
相关通知
资料下载
联系我们
培训业务
培训概述
培训资源
培训项目
培训政策
培训动态
培训信息
培训掠影
联系我们
同等学力及申硕
同等学力研修班
招生简章
管理制度
动态与通知
常见问题
资料下载
联系我们
技能认定中心
中心简介
招生简章
相关通知
实训场所
实训设备
培养方向
联系方式
教学管理
政策文件
通知公告
部门动态
办事指南
学生工作与后勤保障
招生工作
学生党建
团学工作
日常管理
成长辅导
规章制度
公示公告
国交中心
国交简介
住宿服务
餐饮服务
会务服务
国交动态
联系我们
规章制度
规章制度
党群文化
党务动态
党风廉政
党建制度
工会动态
下载
教职工下载专区
学生下载专区
培训业务
Train for a kind of work
培训项目
首页
>>
培训业务
>>
培训项目
>> 正文
培训概述
培训资源
培训项目
培训政策
培训动态
培训信息
培训掠影
联系我们
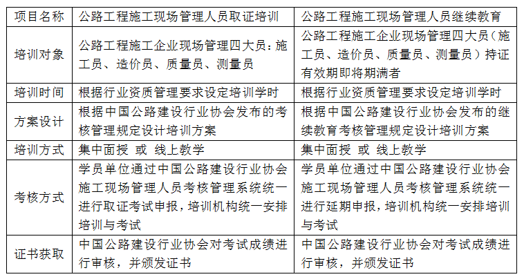
公路工程施工现场管理人员取证培训、继续教育
发布日期:2022-04-12 作者: 来源: 点击:
上一篇:
公路水运施工企业主要负责人及安全生产管理人员取证培训、继续教育
下一篇:
园林绿化企业项目负责人取证培训、继续教育