PVC板桩长期力学特性及基于变形的设计理论研究
2019年06月04日 22:17         所属学院: []          点击:


湖南省大学生研究性学习和创新性实验计划

项  目  申  报  

 

  • 如果您无法在线浏览此 PDF 文件,则可以

  • 下载免费小巧的 福昕(Foxit) PDF 阅读器,安装后即可在线浏览  或

  • 下载免费的 Adobe Reader PDF 阅读器,安装后即可在线浏览  或

  • 下载此 PDF 文件

学校名称

永利集团88304官网

学生姓名

学  号

专      业

性 别

入 学 年 份

邓子君

201408021115

岩土工程

2014

李娜

201408020202

岩土工程

2014

王娴

201408020902

岩土工程

2014

黄鹏

201408020311

岩土工程

2014

郭英豪

201408020816

岩土工程

2014

指导教师

贺炜

职称

副教授

项目所属

一级学科

土木工程

项目科类(理科/文科)

理科

学生曾经参与科研的情况

本小组王娴参加2015年校科技立项,项目名称为《湖南省大学生在校创业情况及对人生发展影响的调研》,此项目为问卷调研,该成员在前期调研过程中负责调查问卷发放及走访;中期负责数据的分析和展示,以及中期答辩;后期协助团队完成调研论文,完成了终期答辩。

指导教师承担科研课题情况

[1]国家自然科学基金项目“桥台桩基在蓄洪影响下的反应性状研究”,主持,已完成;

[2]湖南省自科基金项目"岩溶塌陷上方多层水平加筋体荷载传递机理与设计方法研究",主持,已完成

[3]交通部主干学科基础研究项目"岩溶塌陷上方水平加筋垫层的破坏机理与设计理论研究",主持,已完成

[4]国家自然科学基金面上项目“残积土震致侧移作用下山区斜坡桩基的破坏机理及控制研究”,主持,进行中

[5]横向课题“广东虎门二桥坭洲水道桥东锚碇施工监控技术研究”,主持,进行中。

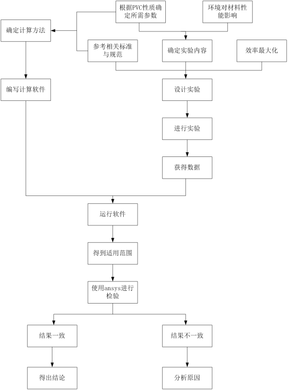
项目研究和实验的目的、内容和要解决的主要问题

目的:PVC板桩是一种新型建材,在我国具有巨大的市场潜力,但其应用的关键在于该材料的长期性能与变形控制设计。本项目拟通过系统试验获得材料蠕变特性及自然条件下力学性能衰减规律,以建立PVC板桩的变形控制技术。

内容:

一:通过实验获取关键参数。

• 蠕变特性(GB/T 11546.1-2008:通过拉伸蠕变实验绘制出蠕变曲线,蠕变模量曲线,等时应力-应变曲线进而得出ε=ƒ(t,σ)平面;以及得出蠕变破断曲线。

• 弹性模量, 抗弯强度(ASTM D790-2015e2):通过塑料弯曲性能标准测试方法,使用三点加载法得出弹性模量以及抗弯强度。

• 抗老化实验:测定在不同时间紫外线照射下,PVC板桩的力学性能的变化以及抗老化能力。

• 抗腐蚀实验:模拟工程环境进行抗腐蚀试验。

 

二:计算

• 遵循JGJ 120-2012建筑基坑支护技术规程,设计软件进行计算(使用抗弯强度校核短期强度,使用弹性模量校核短期变形,蠕变特性校核长期变形。)

• 使用ansys进行检验。

• 综合分析,得出结论。

 

要解决的主要问题:

• PVC板桩蠕变参数及力学性能衰减函数;

按变形控制的PVC板桩设计方法。

 

国内外研究现状和发展动态

 

国外PVC板桩起源于美国,针对此材料国外发表了有完整的长期应用研究报告,内容涵盖PVC板桩的拉伸,压缩,弯曲强度,弹性模量,冲击强度,紫外线老化,腐蚀,蠕变,防火,防雷击,降解等各个方面。生产厂家也很多,较著名的有CMI,ESP,NilexAmericanpole&TimberPVC板桩在国外使用广泛,用途包括:海堤保护,导流堤,防沙堤,高速公路路边坡,鱼池景观护岸等,但目前仍没有针对PVC板桩的设计规范。

 

国内:我国台湾百星产业有限公司与凤城塑胶企业有限公司等几家企业在生产PVC板桩,品质优良,符合ASTMTAFISO认证。他们根据ASTM标准检验了PVC板桩的比重,硬度,抗拉,抗弯强度和压缩强度。台湾的使用案例有:屏东县的放索沟整建工程,嘉义县的栗子仑排水干线治理工程,台湾交通部的大鹏湾海事工程,台湾经济部的曾文溪上下游整治工程等,但还没有使用PVC板桩进行工程设计的相关规范。大陆目前仅有广东盈创力新材料科技公司具有生产高分子PVC板桩的经验。

 

本项目学生有关的研究积累和已取得的成绩

 

项目成员组成合理,成绩优异,独立思考判断和研究的能力强,注重团体协作精神和集体观念,敢于创新,接受新兴事物与理念的能力强。本组成员已经系统地学习了土木工程的基础知识,包括《土力学》、《地基处理》、《地下工程》,为此次实验打下坚实基础。

本组多名成员通过了计算机二级,对于计算机的分析编程比较了解。

本组成员曾获得湖南省第十二届力学竞赛三等奖,永利集团88304官网第十届力学竞赛二等奖。

本组成员多次获得奖学金,其中包括国家奖学金、国家励志奖、校级特等奖,校级一等奖,成绩优异。

 

项目的创新点和特色

• 通过研究确定PVC板桩的材料特性和适用条件;

2)可通过项目研究建立PVC板桩的设计理论和方法,有助于在国内推广应用新型环保建筑材料。

 

项目的技术路线及预期成果

成果:

• PVC板桩长期性能及设计技术研究报告。

• 发表学术论文12篇。

• PVC板桩设计计算软件。

 

 

 

 

年度目标和工作内容(分年度写)

2016年12月:收集并熟悉实验和设计相关标准与规范,熟悉实验内容,设计实验,制作实验所需试样。

2017年3月-6月:开展PVC板桩长期力学性能实验,并进行数据分析;

2017年6月-12月:进行计算与检验,编制计算软件,完成论文与报告。

 

指导教师意见

 

 

                   同意

 

 

 

 

签字:贺炜            日期:2017年4月16日