(一) 项目简介
目前我国铁塔、运输、建筑、通信、电力等领域发展迅速。但伴随而来的另一个影响就是我国2017年总雷击事故次数高达4千次,这导致各种火灾、通信(或交通)、电网系统瘫痪等问题的出现,并带来了巨大的资源浪费,据权威机构统计,我国近十年因此损失大约70个亿。在雷电储能技术尚未实现的大环境下,对于现代社会而言雷电是一种污染,将给社会造成巨大的人员损失和经济损失。
目前,雷电所造成的重大事故如电网瘫痪、信号瘫痪、地铁停运、火灾、人员伤亡、设备损坏等一系列不良影响正在持续上演。以雷电所造成的电网瘫痪事故为例,在电网承受自身不可消纳的雷电能量后将导致设备击穿、线路漏电、电厂被迫停运等严重后果;以雷电所造成的信号瘫痪事故为例,在信号站或通讯基站遭受雷击后将出现通讯设备损坏、一定区域范围内无信号等多重后果;以雷电所造成的地铁停运事故为例,近期,上海一地铁站站外遭雷击,该站道岔故障,并伴异响、烟雾及火花。事发时现场无列车通行,无人员受伤,但浦江线全线列车限速运行,发车班次间隔延长;若当时有列车通行可想而知,将造成巨大的经济和人身损失;以雷电所造成的火灾事故为例,据调查全球雷电引发的火灾每年达5万多起,有几万公顷森林毁于雷击起火,全世界因雷电灾造成的经济损失约60亿。另外当雷击时,对被击毁线路的维修和避雷装置的维护、更换更需要巨大的成本。
根据以上分析可知,雷电由于其能量的瞬时集聚性给现代社会造成了破坏性的不良影响,想要消除雷电的影响需从解决消纳雷电能量这一问题入手,因此研制一款能够消纳雷电能量的装置是解决雷电问题的关键。
(二) 研究目的
旨在研制出一款能够消纳雷电能量的装置,解决上述雷电污染问题。
(三) 研究内容
传统防雷方法是在该区域内安装接闪器,通过接闪器引雷入地来达到该区域内的防雷效果;并且若接闪器周围存在电子设备或通讯设备,由于为易产生反击的薄弱环节,均会在前端安装避雷器以达到保护设备和线路的效果,由于避雷器是通过牺牲自身寿命达到防反击的效果因此避雷器具有时效性,需定期更换。本装置的无耗能泄流技术是通过对雷电波形及雷电感应的研究在雷电入地之前对雷电流进行无损无耗消解,代替了避雷器的保护功能,做到真正意义上的雷电能量的吸收与消纳。
首先需对本装置进行物理结构及参数的协调设计,通过对电感和间隙连接关系的调整以及电感和间隙的具体参数的调整对装置模型进行初始化设计;通过ATP-EMTP仿真软件建立初始化设计的结构模型所对应的电气化模型,将结构模型中的参数通过电气化模型的参数表达,通过仿真结果调整初始化设计的结构模型参数对应于最佳结果的参数;同时,通过ATP-EMTP仿真软件模拟线路正常运行状况下遭受雷击后的线路电流电压结果,通过未接避雷器、接有避雷器、接有本装置的三条线路仿真结果的对比验证了本装置在雷电能量消纳及防雷效果上的优势;并通过实际雷电流冲击实验和仿真结果作对比进一步验证了本产品的优势。
(四) 国、内外研究现状和发展动态
国内:
1、传统防雷装置包括避雷针和避雷器。其中避雷针即接闪器,在引导强大的雷电流流入大地时,在接闪瞬间与大地间存在着很高的电压,该电压对与大地连接的其他金属物品发生放电,此为雷电反击现象,该现象将导致线路发生对地短接和设备损坏。
2、避雷器是通过并联在被保护的设备附近用以吸收雷电过电压、操作过电压等冲击能量的装置。作为电网主要的保护设备,避雷器对于防治各种过电压,降低高压设备的绝缘等级,提高电力系统安全经济运行水平具有重要意义。然而避雷器安装复杂且需要防雷电反击的位置较多,并且当避雷器被一次击穿后需停电更换,因此这大大提高了安装难度和安装成本。
3、目前氧化锌避雷器以其优异的电气性能逐渐代替其他类型的避雷器,在电力系统中得到了广泛的应用。避雷器本身是针对能量有限的过电压状况而设计的,避雷器遭受雷击后,经常会由于雷击产生的过电压过大,直接导致内部氧化锌电阻片炸裂,或者由于多次雷击造成的累积效应,使避雷器绝缘受到损坏,从而造成绝缘筒爆裂。所以该类避雷器在其使用寿命方面存在极大的劣势。
4、四川雷盾科技有限公司研制了一种新型避雷装置,它包括避雷支架、避雷器。所述避雷器包括串联的间隙避雷器和第一氧化锌避雷器、与串联的间隙避雷器和第一氧化锌避雷器并联的第二氧化锌避雷器、以及与该并联结构的输出端串联的第三氧化锌避雷器。这种避雷器拥有较好的避雷效果但存在结构复杂,寿命短的缺点。
5、深圳市中航比特通讯技术有限公司王赞东,研究了有源等离子防雷装置,装置运用电荷中和的原理,通过向大气空间大体积地发散有源产生的高浓度等离子体,对雷云底部异极性电荷形成强有效的中和,及时抑制雷电先导的形成和发展,消除被保护范围内的雷击现象,实现非“引雷入地”式防雷。但此种避雷方式存在成本过高、普及存在困难等不足。
6、东莞市华炜雷电防护设备有限公司;广州华炜科技有限公司共同发明公开了一种自动灭弧的可变放电间隙装置,包括有腔体、第一电极、第二电极、活动电极、具有导电功能的复位件。发明利用帕邢定律,设计了一种不同于传统雷电电涌防护元件的可变放电间隙装置,该装置能够自动灭弧,有效地解决了传统的电涌防护元件无法处理的工频续流的问题。但此装置在过电压等特需情况下极易烧毁,且仍然没有解决入地电流较大,大地无法消纳瞬时大能量的问题。
7、深圳市ABB银星避雷器有限公司研发了一种大通流分频分流型脱离器,此种大通流分频分流型脱离器,上、下分流球放电面相对而隔离形成放电间隙,是一种能满足超高压系统应用、既能可靠耐受超高压系统的操作过电流而几乎无电极烧蚀、不损坏或误脱离,又可以在很小的工频电流下迅速可靠动作的大通流分频分流型脱离器,可实现超高压避雷器的可靠免维护运行。但是此装置没有解决雷电流消纳的本质问题,该装置只是在雷电能量超过避雷器等级时开通一条并联通道短接避雷器以达到保护避雷器的目的,却没有考虑雷电无法被大地消纳的问题,保护避雷器的同时损害了电网线路的安全。
国外:
1、日本新研发了一种保护间隙。叫做续流截断(follow current intemption)电弧间隙,也称之为“ACTIVE HORE”。这种间隙由终端装置、伞棱、接线端子、 顶盖及其他附件组成。终端装置里面有直线间隙,具有预防输电线路被闪击的功能,同时可预防飞鸟及其他情况引起的电气故障。该间隙的原理是,当发生雷电闪击时,故障电流通过间隙时,引起温度上升、压力增高,产生气体抑制电弧的发展,电弧喷出,形成故障暂态或续流,输电线路恢复正常状态。该避雷器与传统避雷器比较价格便宜且易于安装,目前已大量使用。但是,该避雷器同样不能解决雷电能量消纳的问题,只是在发生过电压时新增一条通路给雷电流通过。
2、英国,由Vyco公司开发了系列多柱(四柱)并联的避雷器。此种系列并联避雷器具有一系列通常单柱或多柱所不具有的电气和机械性能,其独特的几何一体化结构带来的均压作用,不需要像平常的避雷器那样专门考虑用均压环来调整电位分布。
(五) 创新点与项目特色
1、防止雷电反击可降低雷击跳闸率90%,可避免铁塔、运输、电力等系统因雷击瘫痪而造成的巨大经济损失,这些都将转变成对社会资源的损耗。
2、基于无能耗泄流技术的雷电污染防治装置可在装置内形成自耗能回路,可对雷电流进行消纳,寿命长不需要消耗能源即可实现雷电流的自行消纳。
3、采用纯物理型整体结构,结构精简。使得装置制造周期短、制造成本低且易于安装与维护。可节约制造成本从而减少能耗。
4、等同防御的实现:在避雷装置前端即实现了雷电流的消耗,即装在同杆双回运行的线路上可以对输电线路进行保护。但普通避雷装置需要在每一个容易产生反击的位置均安上避雷器,否则对未安装有避雷器的位置没有保护作用。这将大量节约成本。
5、装置可带点安装,无需像传统避雷器那样连接在电网导线与地线之间。
(六) 技术路线、拟解决的问题及预期成果
技术路线:
团队创造性的提出了前端泄流的构想,研究电感电容无耗能回路泄流原理的合理性和考虑装置简便性与耐用性而选取的纯物理型结构设计。实现无耗能消纳雷电流能量,避免了雷电反击等弊端——无老化、使用寿命长、免维修、适用性强、易安装
拟解决的问题:
1、解决三相反击的问题。传统防雷装置可在雷击时可抵御直击雷,但会在输电线路发生三相反击,产生电弧。目前,仅在外观和结构上作出改变,不能解决反击问题;
2、解决跨步电压的问题。避雷针和避雷器组合能够保护周边线路及设备,但入地后无法消纳的大电流会产生较大跨步电压,威胁着人身安全;
3、解决安装难度和安装成本的问题。传统防雷装置安装复杂且需要防雷电反击的位置较多,并且容易被击穿常需停电更换,大大增加安装难度和安装成本。
4、解决需停电更换的难题。传统防雷装置需要停电更换,会造成各种各样的不良影响。
5、解决抵御雷击效果不好的问题。传统防雷装置抵御雷击效果不好,经常发生雷击森林火灾、雷击伤人致死、雷击毁坏通信、交通等系统设施。
6、解决雷击次数统计的问题。传统防雷装置无法对累计次数进行统计。
7、解决雷电能量储存的问题,实现对雷电能量的再利用。
(七) 项目研究进度安排
1、2019.10月前加速产品系列的开发——军用型、民用型、商用型、出口型、深林防火型
2、2019.12月前完成雷击计数器与装置本体融合的设计
3、2020.4月对雷电能量的储存技术有初步的思路与成果
(八) 已有基础
与本项目有关的研究积累和已取得的成绩
1、首创自耗能回路设计,创建了新的防雷方法,是防雷行业的一大变革,也为雷电储能提供了新的思路;
2、在装置上消耗雷电流能量,没有了雷电反击,避免了雷电流在入地过程中对周围线路和电子设备造成的严重损害;
3、在实际运用中能降低雷击导致的事故90%以上,有效减少了因雷击而造成的对人们生产生活的巨大损失与不便;
4、可替代传统避雷器的作用,无需安装在线路上,可直接安装在杆塔上,易安装易维护。无需像传统避雷器一样停电安装、不影响电力、等系统正常工作。为社会节约大量了人力物力,对我国节能减排事业具有十分重要的现实意义;
5、设计了纯物理型整体结构,能一直保持最佳的防雷效果,不因雷击次数和雷击等级而损坏,免于检修和更换,降低了能耗,节约成本;
6、实现了防雷装置的可带电安装;
7、已申请发明专利4项,待申请发明专利1项;已申请实用新型专利4项,待申请实用新型专利1项;已授权实用新型专利3项,待申请外观设计专利1项。
图1 专利证书 图2 装置实物图
已具备的条件,尚缺少的条件及解决方法
已具备的条件:
1 理论设计
基于无能耗泄流技术的雷电污染防治装置由电感和球形间隙并联而成。雷击时,雷电流变化斜率极大,感应电压 可达几百兆伏,感应电压达到球形间隙击穿电压时,球形间隙被击穿,产生电弧放电。雷电流能量通过电弧放电释放,消纳雷电流能量,使入地的输出电流极小。
图3 装置结构图
2 装置本体仿真
2.1仿真原理及模型
新型防雷装置采用电感、间隙双支路的模式。雷电流在自耗能电路的电感和间隙之间形成感应电流回路、电感与电容间隙并联;当雷电流从接闪器引流,首先进入电感支路,暂时未达到电容间隙击穿电压,由于电感的延迟作用和其两端电压 ,当U达到间隙击穿电压击穿电容间隙发生电弧放电,能够大量消耗雷电流能量;此时电感电流与间隙电流大小相等,方向相反。一旦间隙被击穿,就会持续放电,循环往复,雷电流能量逐渐被消纳,输出电流极小。
图4 仿真电路图
2.2仿真结果
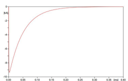
装置的脉冲电流仿真结果如下图所示:电容间隙支路电流与电感支路电流大小相等,方向相反,形成回路。设置雷电流大小为50kA,其中输出电流(入地电流)为0.063A。

图5 雷电流波形图 图6 输出电流波形图
图7 雷电流进入自耗能回路后两支路电流波形图
3 应用线路仿真
3.1 35kV线路模型
1)雷击模型
雷击是一个真实的电流源,雷电电流模型用Heidler电流模型模拟,雷电流幅值取-10kA,波头时间2.6μs,波尾时间50μs,雷电通道浪涌阻抗模型为300Ω。
2)杆塔模型
仿真中采用分段传输线模型。我国规程推荐的杆塔波阻抗为 125 Ω,杆塔电感 0.42 μH/m,相应的波速为 255 m/μs。接地电阻均为 30 Ω 以上。
3)输电线路模型
根据线路参数,利用 ATP-EMTP 中 LCC 模块建立与频率相关的 J.marti 模型,将输电线路看作三相导线不换位系统来处理。线路终端以 35 kV 电压源模拟线路工频电压。
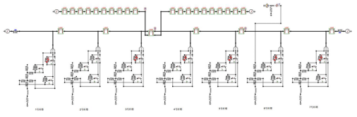
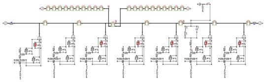
4)仿真模型如图表8和图表9所示,雷击6号杆塔。
图8 无雷击保护装置线路图
图9 加装有本装置的线路图
3.2 仿真结果
从仿真结果可以看出,加本装置后输出电流数量级变为10-18,几乎为零。
图10 无雷击保护装置雷击后的杆塔电流 图11 加装有本装置雷击后的杆塔电流
4 实验分析
本装置于2018年5月在湖南省防灾减灾中心进行雷电冲击测试,效果良好。
本装置小模型于2019年4月8日在湖南省长沙市雨花区科比特集团进行了脉冲电流实验。
图12 试验场地
4.1实际实验
4.1.1实验目的
脉冲电流加在接闪器上,通过调整球形间隙距离或者脉冲电流的频率幅值,使入地电流减小来验证该装置防雷的有效性。
4.1.2实验模型
图13 实验模型
4.1.3 实验波形

图14 所设置的脉冲电流波形 图15 输出电流波形
4.1.4 实验结论
从实验结果可以看出,雷电流幅值从26.25kA降到1.68kA,防雷效果良好。
尚缺少的条件:
1、实验模具的定制比较昂贵,定制一个需花费1800元。在前期摸索中我们需要进行多次雷击实验来挑选装置最合适的材料、以及测定相关电气性能。因此模具经常被击毁,导致团队经费严重不足。
2、尚未进行实地实验,因为团队成员都是本科生无法负担路费及相关实验费用。尤其是后期雷击效果和雷击次数统计效果的验证需要实地实验
3、后期雷电储能技术的研发需要调用大量的人力物力进行研发。
|