当前位置:首页 > 工作动态

理论研究

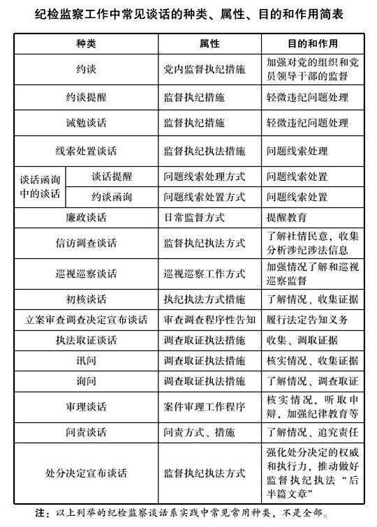
纪检监察谈话的种类、属性、目的和作用

发布日期:2021年03月24日 11:09  来源:

纪检监察谈话适用于纪检监察工作各个环节和各个阶段,应当根据谈话的内涵性质、对象任务、程序方式、效力后果等方面的规定和要求加以区别使用,做到既要注意党的纪律检查和国家监察之间职权措施趋同的一面,又要注意两者的区别,更要注意加强纪检监察职权措施有机结合、有效运用、叠加发力,推进纪法有效衔接,实行纪法贯通、一体运行,形成高标准要求、高水平监督、高质量发展的纪法合力,切实增强监督执纪执法实际效果。

(来源:中国方正图书网)

廉政教育