校属各单位:
为了关爱女教职工身体健康,进一步提高全校在职女教职工身体素质和健康水平,早期发现危害身体健康的疾病,做到无病早防,有病早治,特委托校医院对全校在职女教职工进行妇科体检。具体事项如下:
一、体检时间及地点
1.体检时间:2024年5月23日—2024年5月31日8:00—11:50、14:00-17:00,共7个工作日(周六、日不体检);
2.体检地点:金盆岭校区医院。
二、体检项目
1.一般妇科检查;
2.阴道分泌物常规检查;
3.盆腔B超检查(子宫、双侧附件);
4.乳腺彩色B超检查;
5.TCT检查(宫颈癌筛查)。
三、体检服务单位
1.妇科检查——湖南省职业病防治院
2.乳腺彩超——长沙市第三医院
3.TCT、HPV检查——金域医学检验中心
4.盆腔B超检查——校医院
5.阴道分泌物常规检查——校医院
四、体检注意事项
1.检查前三天不要冲洗阴道或使用阴道栓剂,也不要做阴道内诊,否则会影响检查结果;
2.盆腔B超检查前必须排空大便,以免影响检查结果,检查前一小时喝足1000-1500毫升水并憋足尿,尿急时再行检查;
3.一次性臀垫放在妇科检查床末端,使臀部直接与臀垫接触,不要让臀部碰到检查床床单,以防相互交叉感染;
4.妇科检查前必须排空小便,便于医生做内生殖器官触诊;
5.在做TCT检查前24小时避免性生活,如有较严重的炎症先治疗,然后再做检查,以免影响诊断结果,TCT检查最好安排在非月经期进行;
6.普查中明确诊断的疾病要及时治疗或定期随访;
7.本次体检校医院将应用体检软件进行,全程无纸化,所有体检项目在微信小程序中均可完成,体检后7个工作日可在微信小程序中查询结果并下载打印报告。如有需要,校医院也可提供纸质报告。(具体体检流程见校医院一楼大厅的详细流程);
8.因免费体检项目没有HPV检查,校医院仍可为职工提供该项服务,需自费缴纳150元/人次。
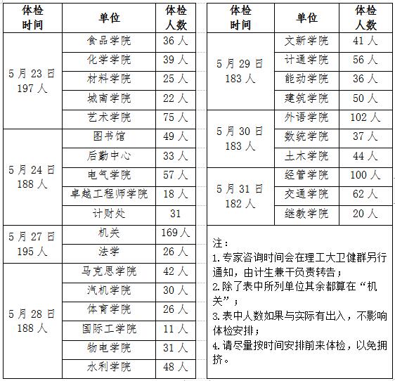
五、各单位具体时间安排见下表

后勤保障服务中心
2024年5月17日