永利集团88304官网首页|云就业平台|后台管理|
院务公开|

日常教育

□ 当前位置: 学院首页 -> 研究生教育 -> 日常教育 -> 正文

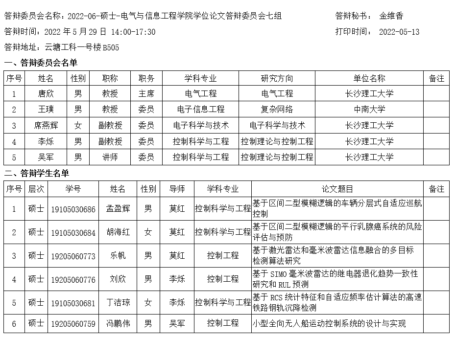
2022年6月毕业研究生学位论文答辩安排(七)

发布日期:2022年05月24日 来源: 作者:

   

    电气与信息工程学院2022年6月毕业研究生答辩安排(七)已发布,请相关同学提前打印准备好《答辩表决票》、《答辩安排表》、《答辩申请表》,于答辩前5个工作日提交得到工一B501研究生办完成盖章并做好相关答辩准备。

上一篇:2022年6月毕业研究生学位论文答辩安排(八) 下一篇:2022年6月毕业研究生学位论文答辩安排(六)